0791-83983112/0791-83955307
首页
走近建投
集团简介
组织机构
部门职能
发展历程
资讯中心
领导关怀
集团动态
基层动态
安全生产
视频中心
业务领域
风险评估
城市建设
房产开发
投资融资
资产管理
党团建设
党建
团建
工会
活动专题
纪检监察
廉政建设
普法专栏
信访举报
招标采购
招标公告
中标公示
资产招租
企业文化
文化纲要
企业宣传片
精神文明创建
洪路先锋·云学堂
mk体育在线登录入口_MK SPORTS
联系方式
人才招聘
首页
走近建投
集团简介
组织机构
部门职能
发展历程
资讯中心
领导关怀
集团动态
基层动态
安全生产
视频中心
业务领域
风险评估
城市建设
房产开发
投资融资
资产管理
党团建设
党建
团建
工会
活动专题
纪检监察
廉政建设
普法专栏
信访举报
招标采购
招标公告
中标公示
资产招租
企业文化
文化纲要
企业宣传片
精神文明创建
洪路先锋·云学堂
mk体育在线登录入口_MK SPORTS
联系方式
人才招聘
下属公司
招标采购
-
Bidding
招标公告
中标公示
资产招租
首页
>
招标采购
>
招标公告
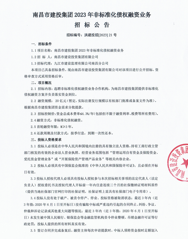
南昌市建投集团2023年非标准化债权融资业务招标公告
日期:2023-06-21
上一篇:
南昌市建投集团2023年永续中票承销服务招标公告
下一篇:
南昌市建投集团2023年超短期融资券承销服务招标公告
返回列表页
OA系统
官方微信
在线留言
返回顶部
MK体育官方在线入口
|
MK·Sports(中国体育)官方网站
|
华亿手机登录入口
|
华亿平台_华亿huayi(中国)
|
MK电竞
|
华亿平台_华亿(中国)
|
MK官方在线入口
|
MK手机网页版登录入口
|
MK在线平台(中国)官网
|